人才招聘

当前位置: 网站首页 > 人才招聘 > 招生 > 博士研究生 > 正文

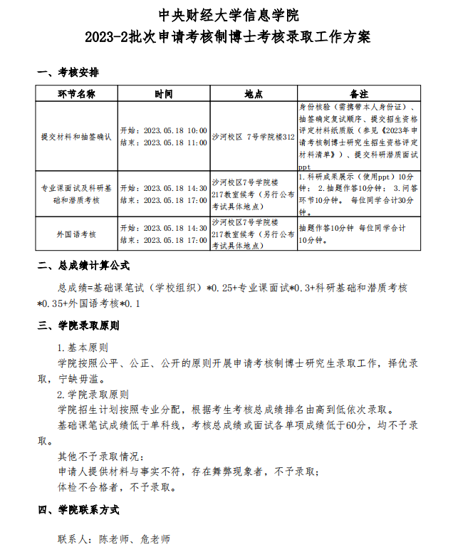
【博士招生】suncitygroup太阳新城第二批次申请考核制博士研究生考核录取工作方案

发布时间 :2023年05月17日来源 :suncitygroup太阳新城 浏览量 :


 

版权所有© ssuncitygroup太阳新城(中国)集团官方网站

公司南路校区地址:北京市海淀区公司南路39号 邮编:100081

沙河校区地址:北京市昌平区沙河高教园区 邮编:102206 京ICP备05004636号 京公网安备110402430071号